“享受乐趣、增强体质、健全人格、锤炼意志”——塔里木大学第五十届运动会即将开赛
“享受乐趣、增强体质、健全人格、锤炼意志”
“迎新”系列
亲爱的同学们:
塔里木大学第五十届运动会系列赛即将拉开帷幕!本届运动会以“享受乐趣、增强体质、健全人格、锤炼意志”为主题,既是对“艰苦奋斗、扎根边疆、勇担使命”胡杨精神的生动诠释,也是献给全校师生的一份热血澎湃的体育盛宴。
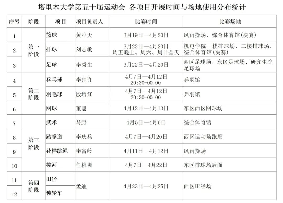
本次比赛,共有来自全校18个教学单位近万名运动员齐聚一堂,在12个大项55个小项的竞赛项目中展开激烈角逐,共同书写属于新时代塔大人的青春答卷。根据赛程规划,本届运动会分四个阶段有序推进,涵盖传统竞技项目与特色运动项目,具体安排如下:

精彩赛事,不容错过!让我们一起在运动中释放激情,挑战自我续写春日好时光。
往期精彩









